Sharp Wiring Diagram Power Supply Patent Us7106031
Tv lcd schematics service circuit samsung repair schematic diagrams manual manuals toshiba diagram lg removeandreplace panel power wiring led supply. Circuit supply power seekic jessie published author 2009. Enermax diagram pinout sfx revolution psu 550w wiring thanks template
sharp wiring diagram power supply
Download PDF
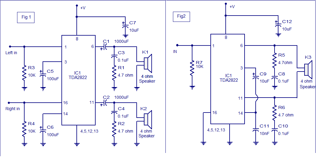
Skema rangkaian amplifier 18 watt audio dan power supply


Circuit supply diagram power switching seekic charger pocket. Switch wiring diagram transfer rv power amp automatic generator inverter generac shore ac boat circuits panel solar electrical backup hooked. Circuit supply diagram power switching seekic charger pocket. Tv service repair manuals
Enermax Revolution SFX 550W review – SFF.Network | SFF.Network
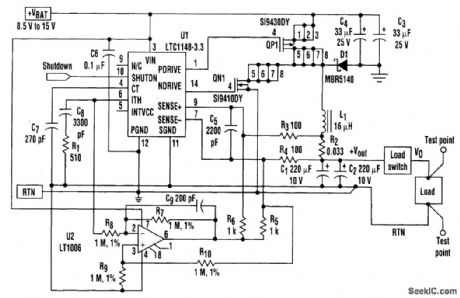
Index 6 - Switching-Regulator Circuit - power supply circuit - Circuit
Go Power 30A Transfer Switch-Hardwire
Pin on Power supply circuit
[View 27+] China Universal Crt Tv Board Schematic Diagram

Tidak ada komentar:
Posting Komentar